x、γ个人剂量报警仪PRM-1200现货销售,
x、γ个人剂量报警仪PRM-1200一级代理商暨技术维修中心,x、γ个人剂量报警仪PRM-1200产品介绍
苏州申贝仪器有限公司
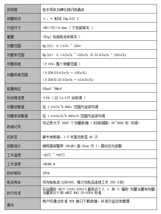
x、γ个人剂量报警仪PRM-1200是用于测量χ、γ 辐射个人剂量当量( 率) 的薄型电子直读式监测仪。专为从事核电站、核原料制造、核元件生产、核废料处置等业务的企业及核源监管、医院核医学、海关、商检、环境监测部门的工作人员进行个人剂量监测而设计的仪器。x、γ个人剂量报警仪PRM-1200小巧的机身内置了半导体加闪烁晶体双传感器部件,为世界设计。
x、γ个人剂量报警仪PRM-1200 采用半导体和闪烁晶体的双探测器结构,采用多种能量补偿方法确保了该产品的度及可靠性。专为剂量管理部门设计的简体中文界面的《个人剂量管理系统》,使个人剂量管理更加方便,是各行业辐射剂量管理部门的仪器及系统。
x、γ个人剂量报警仪PRM-1200符合国标GB/T 13161-2003 和ANSI N42.20-2004 标准设计,是新一代电子直读式辐射个人剂量仪的标志性产品!
主要特点
• 高灵敏双探测器,采用复合式能量补偿技术
• 薄、轻巧的卡片式设计
• 符合国内及国际标准要求
• 高效抗EMI、抗静电及防滑落设计、便捷通
讯接口和系统软件支持
• x、γ个人剂量报警仪PRM-1200直读式液晶显示、双按键操作
• 适应复杂环境的振动、声音及发光报警模式
• x、γ个人剂量报警仪PRM-1200可充电式设计、低功耗、长待机
技术参数
