宋兵兵
安科瑞电气股份有限公司 上海嘉定 201801
摘 要: 在分析现有油烟净化技术优缺点的基础上,对近几年吸附及催化法治理餐饮油烟污染物以及挥发性的研究进行了综述,并对这些方法在油烟净化方面的应用前景做出展望。
关键词:餐饮油烟;;VOCs; 吸附;催化氧化;净化技术;餐饮油烟监测云平台;安科瑞
0. 前言
餐饮油烟( cooking oil fumes,COFs) 指烹调过程中食用油挥发后凝结以及食材高温后产生的油烟雾,包含很多种有毒化学成分,不仅会危害烹调者的健康,还会对周围环境造成污染。
1.餐饮油烟净化技术对比分析
1.1 机械法
机械法指使油烟气流运动方向发生强烈转折,油烟气体中的颗粒物在惯性作用下到达沉积面( 碰撞面) 而从气流中脱离出来。通常,机械式净化设备采用设置折板式、滤网式、蜂窝波纹式等滤油栅 ( 金属网罩、格栅) ,使得油烟颗粒物与格栅碰撞、黏附而从气流中分离去除。滤油栅一般安装于集 气罩内或集成于其他净化设备的前端,以减轻其他设备的清洗维护压力。该法具有装置简单、阻力小、 造价低等优势,被广泛应用于家用厨房抽油烟机中, 并仍使用于一些老式餐饮业油烟处理系统中。
1.2 洗涤吸收法
洗涤吸收法指采用水或其他洗涤剂,以喷头喷 洒的方式形成水膜、水雾来吸收油烟。油烟粒子与喷嘴喷出的水雾、水膜相接触,经过相互的惯性碰撞、滞留、细微颗粒的扩散和相互凝聚等作用后,随水滴流下,使油烟颗粒从气流中分离出来。
1.3 静电法
静电法指电场在外加高压的作用下,负的金属丝表面或附近产生粒子风,油烟粒子在短的时间内因碰撞俘获气体离子而荷电,受电场力作用向正集尘板运动。其净化机理与其他方法的区别在于: 分离力是静电力,直接作用在粒子上,而非作用于气流上,因此具有能耗低,阻力小的特点。静电法是油烟净化处理的传统方法,技术手段比较成熟,应用广泛,静电式油烟净化设备投资少、占地小、无二次污染,且由于易于捕捉粒径较小的粉尘,对油烟中的颗粒物净化效率高,可达90%~98%,但对油烟中的气态污染物去除效果一般,不能满足餐饮业污染物排放新标准中对非甲烷烃的净化要求。
1.4光催化法
光催化法指利用特殊波长紫外灯发出的紫外线对油烟分子进行照射达到油烟分子的净化方式。利用紫外线-C波段的光来改变油质的分子链,同时这种紫外线与空气中的氧反应后产生臭氧,臭氧将油质分子冷燃烧后生成水和二氧化碳,同时烟道中的异味也随之不见。餐饮业污染物排放标准收紧后,紫外光催化法( UV法) 成为净化气态污染物的热门处理方法。
1.5过滤法
过滤法指油烟废气先经过一定数目的金属格栅,使得大颗粒污染物被阻截;而后烟气经过纤维垫等滤料,颗粒物被扩散、截留继而被脱除。通常选用的滤料材料为吸油性能高的高分子复合材料。
1.6 生物法
生物法本质为吸收传质过程与生物氧化过程相结合的过程。废气净化过程的实质是利用微生物的代谢活动将有害物质转变为简单的无机物( 如 CO2 和 H2O) 及细胞质等。
1.7 吸附法
吸附法指利用吸附介质(炭等) 吸附油烟中的污染物,从而达到净化油烟污染物的效果。该法不仅能去除污染物,还可对油烟的气味有明显的净化作用,且设备结构简单,油烟去除率高。
1.8燃烧法
燃烧法指利用高温燃烧所产生的热量进行氧化反应,把油烟废气中的污染物质转化为 CO2和H2O等物质,从而达到净化目的。
表 1 不同净化技术的工艺特点分析对比


2. 吸附/催化法净化餐饮油烟技术
通过前述各净化技术的对比可知,现有的油烟 净化技术主要用于油滴和颗粒物的净化,随着新法规的出现,对于油烟中挥发性物的净化逐渐提上日程。
2.1吸附材料
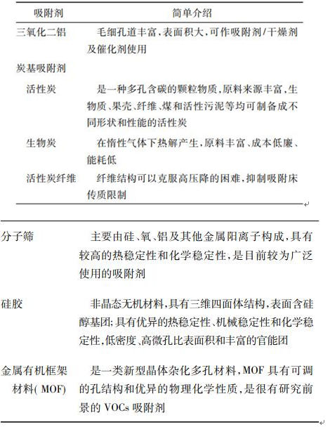
目前常见的工业上VOCs吸附剂主要包括三氧化二铝、碳基吸附剂、分子筛、硅胶、金属框架材料等。其中,碳材料因具有发达的孔隙以及表面积、 强大的吸附能力、低廉的成本等优势成为广泛使用的吸附剂。常用吸附剂及其性质如表 2 所示。
表 2 不同吸附剂简单介绍

2.2 催化材料
催化氧化法被认为是油烟气体中挥发性化合物的合适净化方法。在催化氧化过程中,催化剂起着重要作用,是催化氧化净化的核心。开发性能优异的催化剂是提高净化效率、降低反应温度、降低能耗的关键。工业VOCs催化燃烧催化剂主要由金属构成,分为金属氧化物型和负载型催化剂。其中,金属氧化物型催化剂根据元素组成包括锰、铁、铜、镍、钴以及复合金属等,根据形貌结构则可分为尖晶石结构、核壳结构、三维立体结构以及其他特殊结构类型。负载型催化剂通常包括贵金属负载和金属氧化物负载2大类,主要是利用组分可以在载体上高度分散,在增加催化的同时来减少用量,是目前广泛研究的催化剂。针对餐饮油烟中大量、多种挥发性的催化净化,北京科技大学 Huang等开发了一系列堇青石负载金属氧化物催化剂( Mn4Ce1/Ti/NC-CTAB-U/C) ,对餐饮油烟中非甲烷烃的催化氧化净化效率在400℃可达94%,是一种性能优异 的催化剂。矿业大学( 北京) Li 等及中北大学苗隆鑫等以ZSM-5分子筛作为载体,利用其较大的比表面积与孔容,为VOCs催化氧化提供更多的位点。分子筛除了作为优越的吸附剂,也是催化剂的载体。
2.3 吸附/催化复合技术/材料
餐饮油烟中VOCs成分复杂,含有烷烃、芳香烃、醛酮、酸酯等多种类型的VOCs,因此相比单一组分VOCs,催化氧化过程更复杂,难度也相对更高。对单一VOCs组分具有优异催化性能的催化材料并不一定能够实现对复杂组分的同时净化。从这个角度来看,单一净化技术难以满足餐饮油烟中VOCs的净化需求。此外,餐饮油烟VOCs经油烟机抽气稀释排放后具有浓度很低、成分非常复杂、含水分、间歇排放的特征,针对此,将吸附富集与催化降解联用,具有较大的应用价值。在排放烟气时对VOCs进行吸附富集,保证再次处理效果。上海交通大学Yao等将吸附与等离子体技术相结合,开发碱改性钴锰固溶体作为复合材料,一方面利用材料表面的羟基实现对油烟典型化合物正己醛的化学吸附富集,另一方面利用等离子体实现对材料表面吸附的正己醛的催化降解。采用该技术路线,正己醛的去除率可达99.4%,矿化率则可达85. 7%。魏玉滨等则利用蜂炭的比表面积大、风阻低等特征,将MnO2负载于炭上,使得材料同时具备了优越的吸附与催化性能,对油烟典型组分乙醇具有良好的净化效果。北京科技大学Yu等开发了一类同时具备优异吸附和催化氧化性能的双功能金属基MEL分子筛,可以实现对非甲烷烃的吸附净化,待烹饪结束后,利用材料表面的催化位点实现对吸附富集的VOCs分子的原位催化降解,实现材料吸附性能的恢复。因所制备的分子筛材料具有多级孔道结构, 因此可以实现对油烟中多种污染物分子的同时吸附,展现出优异的净化效果。
3.安科瑞AcrelCloud3500餐饮油烟监测云平台
为了弥补现存餐饮行业在烟油监测上的漏洞,同时便利监管部门的监察,安科瑞油烟监测云平台应运而生。油烟监测模块通过2G/4G与云端平台进行通信和数据交互,系统能够对企业餐饮设备的开机状态、运行状态进行监控;实现开机率监测,净化效率监测,设施停运
告警,待清洗告警,异常告警等功能;对采集数据进行统计分析、排名等统计功能;较之传统的静电监测方案,更具实效性。平台预留与其他应用系统、设备交互对接接口,具有很好的扩展性。
3.1 平台结构
平台GIS地图采集餐饮油烟处理设备运行状态和油烟排放的浓度数据,自动对标排放及异常企业进行提示预警,监管部门可迅速进行处理,督促餐饮企业整改设备,并定期清洗、维护,实现减排环保,不扰民等目的。现场安装监测终端,持续监测油烟净化器的工作状态,包括设备运行的电流、电压、功率、耗电量等等,同时结合排烟口的挥发性物质、颗粒物浓度等进行对比分析,一旦排放标,系统会发出异常信号。

■ 油烟监测设备用来监测油烟、颗粒物、NmHc等数据
■ 净化器和风机配合对油烟进行净化处理,同时对净化设备的电流、电压进行监测
■ 设备通过4G网络将采集的数据上传至远程云端服务器
3.2平台主要功能
(1)在线监测
对油烟排污数据的监测,包括油烟排放浓度,颗粒物,NmHc等数值采集监测;同时对监控风机和净化器的启停状态、运行数据进行监测。

(2)告警数据监测
系统根据采集的油烟数值大小,产生对应的排放标告警;对净化器的运行数据分析,上传净化设备对应的运行、停机、故障等告警事件。
(3)数据分析
运行时长分析,离线分析;告警占比、排名分析;历史数据统计等。

(4)隐患管理
系统对采集的告警数据分析,产生对应的隐患记录,派发、处理隐患,及时处理告警,形成闭环。

(5)统计分析
包括时长分析、标分析、历史数据、分析报告等模块。

(6)基础数据维护
个人信息、权限维护,企业信息录入,对应测点信息录入等。
(7)数据服务
数据采集,短信提醒,数据存储和解析。
3.3 油烟监测主机
油烟监控主机是现场的管理设备,实时采集油烟浓度探测器和工况传感器的信号,进行数据处理,通过有线或无线网络通讯将数据传输到服务器平台。同时,对本地数据进行存储,监控现场设备状态,提供人机操作界面。


4.结论
针对环保法规的新要求,传统的单一油烟净化技术已无法实现同时对油滴、颗粒物以及上百种挥发性的同时净化去除,开发复合型技术、多功能材料势在必行。本文中在综述分析对比目前已有油烟净化技术特点的基础上,阐述了对油烟中挥发性具有较高净化效率的吸附以及催化氧化技术,并在此基础上综述了国内外关于吸附/催化联合降解油烟挥发性的较新技术研究进展, 旨在为科研工作者开发*油烟净化技术提供一定的借鉴。
【参考文献】
[1]杭州电器股份有限公司.滤网及吸油烟机: CN,202020749084.X[P].2020-12-08.
[2]华帝股份有限公司.一种过滤网自动翻转的吸油烟机: CN,2.0[P].2020-03-30.
[3]浙江越德环保科技有限公司.一种开孔式餐饮油烟净化设备: CN,2.4[P].2020-06-29.
[4]张媛媛,冯勇,于庆君,韩佳慧.餐饮油烟污染物净化技术对比及前景分析.[J]现代化工.2021.
[5]安科瑞AcrelCloud-3500餐饮油烟监测云平台.2020.05版.