德国力士乐放大板是宁波秉圣价格非常有优势的系列,德国力士乐阀也是公司重点推广的,仓库备有大量现货,特别是德国力士乐阀4WR系列,目前仓库有188台现货,现在为了回笼资金,清仓一部分。现货促销,价格非常好,宁波秉圣只做德国力士乐全新原装*,赔十。


宁波秉圣常做的REXROT瞰大器VT系列型号 *原装*,赔十
型号 订货号▼ 订货号 应用 备注
VTVSPA111X 订货号 R900033823 注塑机行业 仓產大量现货
VT-VRRA1-527-20/V0/2STV 订货号 811405063 石油盘刹系统 仓產大量现货
VT-VRRA1-527-20/V0 订货号 811405060 石油盘刹系统 仓库大量现货
VTVRPA11511X/V0/0 订货号 R901057060 钢铁行业 仓库大量现货
VT5035-1X/ 订货号 R900579497 试验机行业 仓產大量现货
VT-VRRA1-537-20/V0 订货号 811405061 试验机行业 仓產大量现货
VT-SSPA1-508-2X/V0/I 订货号 811405162 试验机行业 仓库大量现货
VT-MACAS-500-10/V0/I 订货号 811405140 试验机行业 仓库大量现货
VT-SSPA1-1-1X/V0/0-24 订货号 R900779643 试验机行业 仓產大量现货
VT-SR2-1X/1-60 订货号 R900938817 注塑机行业 仓產大量现货
VT-VSPA2-1-11/TI 订货号 R900021909 注塑机行业
VT-VRPA2-2-1X/V0/T1 订货号 R900979889 钢铁行业
VT-VSPA2-1-20/V0/T1 订货号 R901002090 钢铁行业
VT-VETSY-1-1X/1-2-1-1-0 订货号 R901049737 试验机行业
VT-VSPD-1-2X/V0/0-0-1 订货号 注塑机行业
VT-PVAR2-1X/2 订货号 R900030433 注塑机行业
VT-MSPA1-1-1X/V0/0 订货号 R900702060 钢铁行业
VT-KRRA2-527-20/V0/2CH 订货号 811405083 钢铁行业
VT-DFP-A-21/G24K0/0/V 订货号 R900703811 试验机行业
VT-HNC100-4-3X/N-I-00/000 订货号 R901254697 注塑机行业
VT-MSPA2-2X/A5/000/000 订货号 R901439037 注塑机行业
VT-HPC-1-1X/M-0-00/00 订货号 R901413449 钢铁行业
VT-VRPA 1-527-20/V0/RTS-2STV 订货号 811405073 注塑机行业
VVT-HNC100-2-3X/P-I-00/000 订货号 R901108539 注塑机行业
VT 11004-1X/ 订货号 R900010871 钢铁行业
VT-HNC100-2-3X/P-I-00/000 订货号 R901108539 试验机行业
VT-VETSY-1-1X/1-2-1-1-0 订货号 R901049737 试验机行业
VT-VSPA2-1-2X/V0/T5 订货号 R901002095 注塑机行业
VT 5035-1X/ 订货号 R900579497 注塑机行业
VT-VRPA1-50-1X/ 订货号 R900952202 钢铁行业
VT 11021-1X/ 订货号 R900019567 试验机行业
VT-VRPA2-1-1X/V0/T1 订货号 R900979887 试验机行业
VT-VRRA1-527-20/V0 订货号 注塑机行业
VT-MRPA1-151-1X/V0/0 订货号 R901080966 注塑机行业
VT-VRPA1-150-1X/V0/ 订货号 R901057058 钢铁行业
VT-SSPA1-525-2X/V0/I 订货号 钢铁行业 
比例阀放大板有什么作用?
答:对控制过程中反映出来的微弱信号进行放大(电流或电压) 以驱动比例阀参数按比例随之变化,实现自动控制的目的.
比例阀放大板对控制过程中反映出来的微弱信号进行放大(电流或 电压)以驱动比例阀参数按比例随之变化,实现自动控制的目 的。
比例放大板主要是通过电流的大小改变驱动压力大小。蕞 好是使用精度高点,而且是电流控制的比例阀;这样放大板的 功能才能发挥的蕞好。
比例阀需要的电压通常是 24 伏,工作电流在 200-800 毫 安之间。这么大的电流,
PLC 和计算机的 D/A 数据卡都无法达 到这么高,直流只有 20-30 毫安左右,电压在 0-10 伏,所以要 加一个放大器,才能推动比例阀。

对于安装在设备上的阀,测试仪可以按如下几种模式工作:
A "在线"模式:对安装在设备上正在进行的阀进行在线检测,测试仪串接在电控设备和阀之间,阀工作电源和给定指令信号仍由原电控设备提供,测试仪监控原电控设备发出的信号和阀的反馈信号以及工作状态。
B "半在线"模式:在这种模式下,测试仪和阀的工作电源由原电控设备提供,来自原控制设备的给定指令信号被切断,给定指令信号由测试仪给出,同时测试仪检测阀的反馈信号以及工作状态。
C "离线"模式:在这种模式下,来自原电控设备的阀工作电源和给定指令信号完全被切断,阀工作电源和给定指令信号完全由测试仪提供,同时测试仪检测阀的反馈信号以及工作状态。
力士乐放大板 VT-VRRA1-527-20/V0/2STV 现货
力士乐放大板 VT-VRRA1-537-20/V0 现货
力士乐放大板 R900033823 VTVSPA1-1-1X
力士乐放大板 R901361303 VT-HMC-2-1X/M-P-00/00
力士乐放大板 R901439036 VT-MSPA1-2X/F5/000/000 现货
力士乐放大板 R901439038 VT-MSPA2-2X/F5/000/000 现货
力士乐放大板 VT-MACAS-500-10/V0/I 现货
力士乐放大板 R901439037 VT-MSPA2-2X/A5/000/000 现货
力士乐放大板 VT-VRPA2-537-10/V0/RTP 现货
力士乐放大板 R901361305 VT-HMC-1-10/M-P-00/00 现货
力士乐放大板 VT-VACAP-500-20/V0 现货
力士乐放大板 R901361305 VT-HMC-1-1X/M-P-00/00 现货
力士乐放大板 VT-VARAP1-537-20/V0 现货
力士乐放大板 R901108539 VT-HNC100-2-3X/P-I-00/000
力士乐放大板 R901439037 VT-MSPA2-2X/A5/000/000
力士乐放大板 R901108539 VT-HNC100-2-3X/P-I-00/000
力士乐放大板 R901049737 VT-VETSY-1-1X/1-2-1-1-0/
力士乐放大板 R900952204 VT-VRPA1-51-1X

REXROTH放大器力士乐
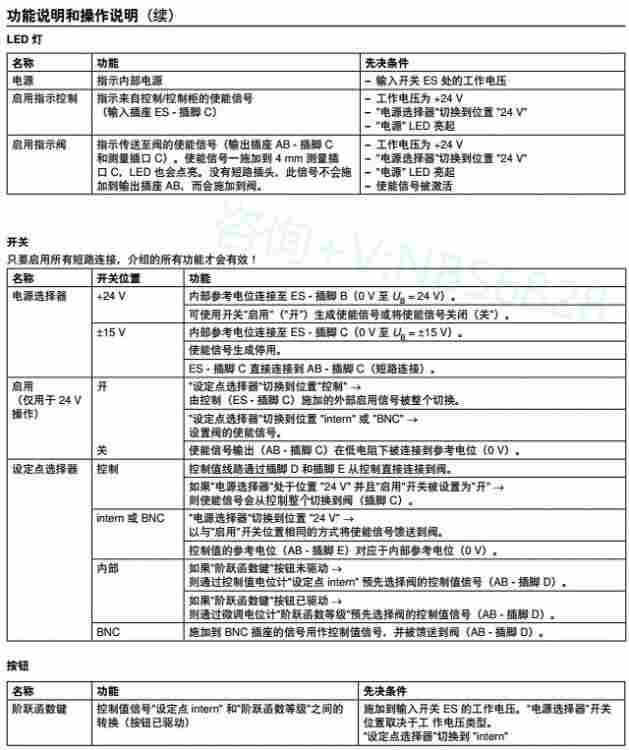
用于不带电位置反馈的比例阀的放大器
欧洲板制式的模拟放大器 稳压,部分有提升测量零点,放大器上的滤波电容器
差动输入,可电压输入转换为电流输入(在某些型号上)
【详细说明】
用于不带电位置反馈的比例阀的放大器
欧洲板制式的模拟放大器稳压,部分有提升测量零点,放大器上的滤波电容器差动输入,可电压输入转换为电流输入(在某些型号上)
通过4个微调电位计进行内部指令值调节,继电器提取,有LED显示灯可关闭斜坡发生器5个斜坡时间,通过微调电位计机型调节(在某些型号上)
通过方向阀的遮盖实现快通阶越功能有电流调节的同步脉冲输出放大器使能输入(在某些型号上)有“允许操作”信息(在某些型号上 
rexroth放大器功能原理
锁相放大器实际上是一个模拟的傅立叶变换器,锁相rexroth力士乐放大器的输出是一个直流电压,正比于是输入信号中某一特定频率(参数输入频率)的信号幅值。而输入信号中的其他频率成分将不能对输出电压构成任何贡献。
rexroth力士乐两个正弦信号,频率都为1Hz,有90度相位差,用乘法器相乘得到的结果是一个有直流偏量的正弦信号。
如果是一个1Hz和一个1.1Hz的信号相乘,用乘法器相乘得到的结果是轮廓为正弦的调制信号,直流偏量为0。
只有与参考信号频率完全一致的信号才能在乘法器输出端得到直流偏量,其他信号在输出端都是交流信号。如果在乘法器的输出端加一个低通滤波器,那么所有的交流信号分量全部被滤掉,剩下的直流分量就只是正比于输入信号中的特定频率的信号分量的幅值。
力士乐模拟定位模块
VT-MACAS-500-10/V0/I通过对电磁铁提供一切换电流,使阀的调整与输入信号(电压或电流)成比例。为保证阀的调整精度,可用放大器上的电位器调整增益和偏流。放大器通过对电磁铁提供一切换电流,使阀的调整与输入信号(电压或电流)成比例。为保证阀的调整精度,可用放大器上的电位器调整增益和偏流。供给放大器的输入信号通常是由外界电位器或PLC控制单元提供。放大器由斜坡发生器、偏流调整、增益调整、PWM调制、使能控制以及保护电路组成,电流调节范围0-3安,负载阻抗2-45Ω。
德国力士乐放大板是宁波秉圣价格非常有优势的系列,德国力士乐阀也是公司重点推广的,仓库备有大量现货,特别是德国力士乐阀4WR系列,目前仓库有188台现货,现在为了回笼资金,清仓一部分。现货促销,价格非常好,宁波秉圣只做德国力士乐全新原装*,赔十。