一、4DSY型电动系列试压泵产品概述:
4DSY型电动试压泵,是本公司设计制造的一种更新系列产品,它继承了老试压泵“三化”程度高,使用寿命长、性能稳定、移动灵活、重量轻等特点。
二、4DSY型电动系列试压泵产品用途:
4DSY型电动试压泵,(以下简称泵)是专供各类压力容器、管道、阀门、蒸气锅炉等作水压试验和试验室中获得高压液体的设备。
本 泵系按水压试验要求而特殊设计。在试压的初始阶段(四缺工作)能迅速充液和升压,以缩短试验时间。具有较大的流量。当压力过1.6Mpa(此压力可以调 低)后,为使试压过程能较平稳而缓慢地进行。则流量自动减小,所以本泵在高、低时具有两种流量并能自动变换。凡在额定排出压力以下,可进行任意数值的水压 试验。
三、4DSY型电动系列试压泵产品特点:
1、 本单公司生产的4DSY系列电动试压泵是专供各类压力容器、管道、锅炉、钢瓶、阀门、压力容器、消防器材作实验室和水压试验中获得高压液体的理想设备。试 压泵产品及配套试压、试验工程,已应用在航空领域的试压试验,并且在科研重点开发项目中应用。为我国重大的科研项目地下如:高压爆破试验、深海试验、 空间技术、高温高压试验、异形管试验等,并做出了重大贡献。
2、 该试压泵系按水压试验要求而特殊设计。在试压的初始阶段具有较大流量、能迅速充液和升压,以缩短实验时间。当压力过1.6MPa后、为使试压过程能较平 稳而缓慢地进行。则流量自动减少。所以本泵在高、低压时有两种流量,并能自动变换,凡在额定排出压力以下,可进行任意数值的水压试验。
四、4DSY型电动系列试压泵安装与使用:
1.开箱后的安装
本泵开箱后,应装上滚轮和压力表。将四只滚轮套在轮轴上(垫圈在滚轮两侧)穿好开口锁。压力表拧入上端压力表接头螺母上,使表面朝向便于观察的方向。
自集水器的工作接头至被试器件接好管路和电源线后,即可投入运行。
2.使用方法
(1)使用前的准备:
a、减速箱内加足润滑油,使油面达到油标中间。润滑油为黑色齿轮油(SYB1103-62S)。
b、两侧传动箱内加30机械油(GB443-64)。
c、水箱内加满洁净的试压用介质。液位以不过液面计上端为宜,并应注意随时补充。试压用介质为水或粘度和水相近的油品,其温度应在5℃~60℃并宜略高于环境气温。
d、压力表的量程不应低于试验压力的1.5倍,如本泵配带之压力表量程太大时,请另配合适的压力表。
e、被试器件中应预先放尽空气,充满工作介质,以缩短试压时间。
f、开启放水阀,按下点动按钮,开泵空截试车,若无异常响声及阻滞现象,即可关闭放水阀,启动本泵试压。
(2)使用中注意事项: 接至泵的电源应装有熔断器,接线时必须使电源可靠接地,以策安全。
a、减速箱中油温不应过80℃。
b、工作中如发现泵或其它部分有明显渗漏现象,应停机卸压进行检修。
c、当泵的排出压力达到或接近试验压力时,应先停机,再点加压,此时截止阀自动关断泵与被试系统并保压。
d、安全阀不能当作溢流阀使用,不能调高,也不宜调低,试压时如欲保持固定的某一试验压力时,建议在管路上另装溢流阀。
e、在对低压器件(Pg≤1.6Mpa)进行试压时,可将液控阀的动作压
力适当调低;卸下液控阀下面的盖形螺母,拧松锁紧螺母、再适当
拧松调整螺钉以放松弹簧,即可使其动作压力降低。
注意:液控阀的动作压力不能高于1.6Mpa。
f、如被器件的容积很小,升压太快时,可将液控阀的动作压力调低,则试压时仅由用高压水缸工作,可使升压速度降低(当试验压力稍高于1.6Mpa)。若仍嫌升压太快,应将多个被试器件联接在一起试压,或另选流量更小的泵。
3.试压泵联接尺寸
在泵的集水器中间,装有工作接头,外螺纹M24×1.5。
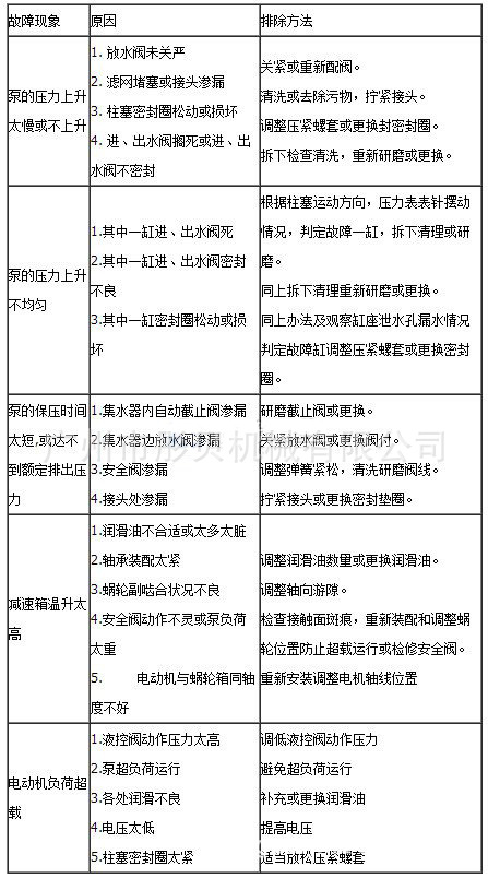
五、4DSY型电动系列试压泵故障排除:

适用范围:
实物参考图: