电镀废液管道流量计

发布时间:2019-03-05

电镀废液管道流量计采用*技术研制、开发与生产的流体测量仪表,具有高精度、高可靠性与使用寿命长等特点。为保证产品质量,在产品结构、选材、制定工艺、生产装配与出厂测试等过程中每个环节细致研究与控制,配套完整的流量检测系统。在满足现场显示的同时,还可以输出4~20mA电流信号供记录、调节和控制用,现已广泛地应用于化工、环保、冶金、医药、造纸、给排水等工业技术和管理部门。流量计除可测量一般导电液体的流量外,还可测量液固两相流,高粘度液流及盐类、强酸、强碱液体的体积流量。

电镀废液管道流量计


电镀废液管道流量计产品特点

1、内部无阻流件,几乎没有压力损失和流体阻塞情况。

2、无机械惯性,响应快速,流量测量范围宽(流速0.3~12m/s)稳定性好,可以用于自动检测、调节和程控系统。

3、测量电导率大于5u S/cm液体,测量不受流体密度、粘度、温度、压力和电导率变化影响,传感器感应电压信号与平均速呈线性关系,测量精度高。

4、精度等级:0.2级、0.5级、1.0级、1.5级。满足不同用户需求。

5、传感器部分只有内衬和电极与被测液体接触,只要选择合适电极与内衬材料,即可耐腐蚀和耐磨损。

6、分常规型(压力小于4.0MPa)与高压型(压力大于4.0MPa)。

7、插入式电磁流量计系统分为简单安装型与在线安装型。

8、采用EEPPOM存储器,测量运算数据存贮保护安全可靠。

9、采用国际*单片机(MCU)和表面贴装技术(SMT),性能可靠,精度高,功耗低,零点稳定,中文菜单,参数设定方便。

10、带4~20Ma,频率、脉冲输出,带报警电平输出,带RS485通讯接口,HartModBus协议。

11、高清晰度LCD背光显示瞬时流量,累积流量(∑+、∑-、∑D)、流速、流量百分比、流量状态(励磁、流量、空管)等。

12、采用聚四氟乙烯或橡胶材质衬里和HCHB316LTi等电极材料的不同组合可适应不同介质的需要。

13、备有管道式、插入式等多种流量计型号。

14、防护等级:一体化结构IP65、分体结构IP68

15、防爆等级:Exd BT4

电镀废液管道流量计

电镀废液管道流量计的主要技术数据

1、口径:DN15~2400mm

2、介质:导电性液体

3、衬里:氯丁橡胶、聚氨酯橡胶、聚四氟乙烯、聚全氟乙丙烯

4、流速:≤15m/s

5、励磁方式:方波励磁

6、电极材料:不锈钢316L、哈氏合金C、哈氏合金B、钛、钽、铂铱

7、额定压力:0.6MPa1.0MPa1.6MPa4.0MPa

8、介质温度:氯丁橡胶:-10~60℃;聚氨酯橡胶:-10~40

9、聚四氟乙烯(F4)-10~120℃;聚全氟乙丙烯(F46)-10~150

10、介质电导率:>5μs/cm

11、准确度等级:±1.0%;±0.5%;±0.2%

12、输出信号:4~20mA电流,脉冲频率,上下限报警

13、通讯:RS485/RS232(可选)

14、防护等级:IP65IP67IP68

15、防爆等级:ExdCT3-CT6

16、电缆接口:M18*1.5

17、环境条件:环境温度:-10~50 相对湿度:5%~90% 环境电磁场:≤400A/m

18、供电电源:85~250VAC20~36VDC3.6V电池供电


电镀废液管道流量计转换器技术数据

1、电源:交流 85265V45400Hz,直流 1140V

2、操作键和显示按键式:4个薄膜按键可设定选择全部参数,也可利用PC机(RS232)对转换器设定编程;3LCD宽视角、宽温、带背光显示;第1行显示流量值;第2行显示流量单位;第3行显示流量百分比、正向量、反向量、差值量、报警、流速。

操作键和显示磁键式:2个磁键用于显示参数的选择和复位,利用PC机(RS232)对转换器设定编程;2LCD宽视角、宽温、带背光显示;第1:磁键选择:显示流量百分比、正向量、反向量、差值量、报警、流速。第2行:显示流量。

3、内部积算器:正向量、反向量及差值量。

4、输出信号单向模拟输出:全隔离,负载≤600D.(20mA时);上限:021mA可选,每档lmA;下限:021mA可选,每档1mA;正、反向流量输出方式编程。

输出信号双向模拟输出:下限限制为。或4mA,其他同单向模拟输出。

输出信号双向脉冲输出:两路输出分别对应正向和反向流量,频率0800Hz,上限1800Hz可选,每档IHz;方波或选定脉宽,选定脉宽上限25S,每档1ms;无源隔离晶体管开关输出,可吸收250mA的电流,耐压35V

输出信号双路报警输出:可报警(编程)高/低流量、空管、故障状态、正,,反向流量、模拟量量程、脉冲量量程、脉冲小信号切除,输出极性可选;带隔离保护的晶体管开关输出,可吸收250mA的电流,耐压35V.(与脉冲输出不隔离)。

5、数字通讯:RS232RS485HART

6、法兰种类:接地法兰(或接地环)

适用范围:适用于非导体管道,如塑料管道,但有接地电极的传感器不需要。

法兰种类:进口保护法兰

适用范围:当介质有强磨损性时选用。

电镀废液管道流量计

电镀废液管道流量计如何正确选型

仪表的选型是仪表应用中非常重要的工作,有关资料表明,仪表在实际应用中有2/3的故障是仪表的错误选型或错误的安装而造成的,请特别注意。

收集数据:

1.被测流体成份

2.*流量、*小流量

3.*工作压力

4.*温度、*低温度

被测流体必须具备一定的导电性,导电率>5μS/CM

*流量和*小流量必须符合下表中的数:

电镀废液管道流量计

实际*工作压力必须小于流量计的额定工作压力。

*工作温度和*低温度必须符合流量计规定的温度要求。

确定是否有负压情况存在。

您可以根据上表中的流量选择相应的电磁流量计,若所选择的流量计的内径与现在工艺管道的内径不符,应进行缩管或扩管。

若管道进行缩管,应考虑由于缩管引起的压力损失是否会影响工艺流程。

从产品价格考虑,可以选择较小口径的电磁流量计,相对减少投资。

测洁净水时,经济流速时1.53m/s,测易结晶的溶液时,应适当地提高流速,34m/s为宜,起到自清扫,防止粘附沉积等作用;测矿浆等磨耗性流体时,应适当降低流速,1.02m/s为宜,以降低对内衬和电极地磨损。实际应用很少过7m/s,过10m/s则更为罕见。


电镀废液管道流量计常用绝缘内衬材料性能及适用范围

电镀废液管道流量计


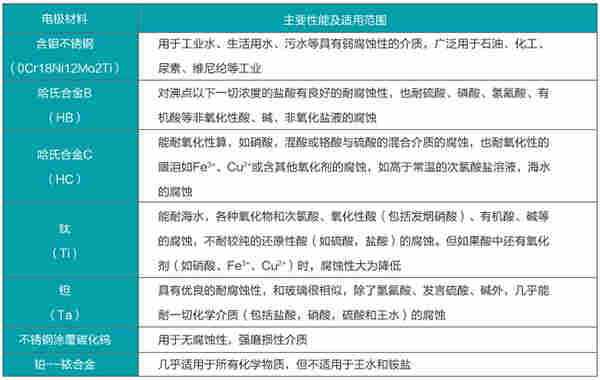
电镀废液管道流量计常用电极材料及使用范围

电镀废液管道流量计


电镀废液管道流量计型谱

电镀废液管道流量计

上一篇:欢迎点击——建德土工生态袋厂家联...
下一篇:西门子5.5KW 6SL3220...