菊水皇家回馈式动力电池分容柜

发布时间:2017-06-21

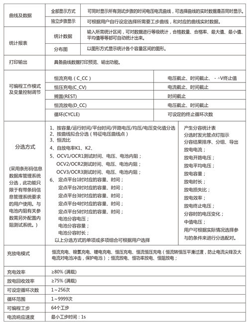
菊水皇家BTS圆包电池分容柜回馈式分容柜(高精度)

可定制































上一篇:AG41-02-1-02ES-A...
下一篇:AB41-02-7-02E-DC...