UTD7102WG荧光示波器的产品介绍:
UTD7102WG荧光示波器咨询热线由北京英业华科技代UTD7102WG荧光示波器 70MHz/100MHz带宽,存储深度32kpts;波形捕获率高达30,000wfms/s;触发类型标配:边沿触发、脉宽触发、欠幅触发、幅触发、斜率触发、视频触发;多种校准信号输出:10Hz、100Hz、1kHz(默认)、10kHz、100kHz;无需连接任何线缆,一键接入校准信号;波形记录器,UTD7102WG荧光示波器大可录制15Mpts波形数据内置5MHz DDS信号源可选配逻辑分析仪模块、锂电池供电数字万用表模块。
北京英业华科技有限公司
联系人:刘先生
产品特点:
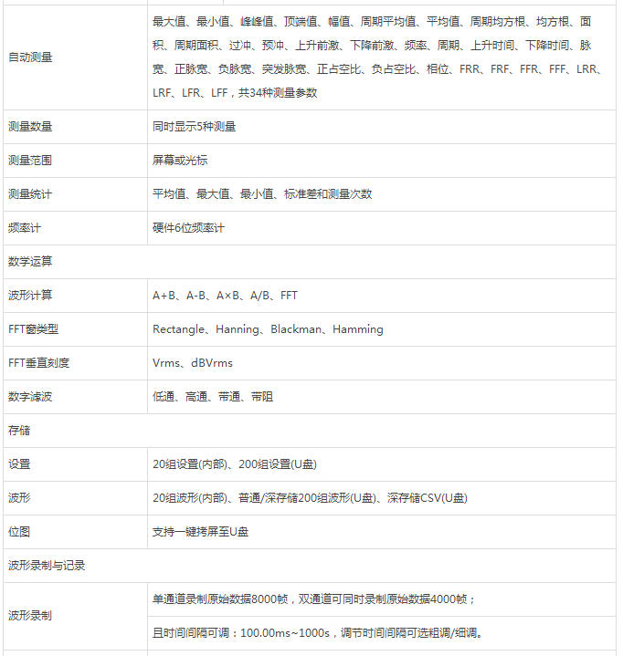
100MHz,1GS/s实时采样率;
2个模拟通道;
存储深度32kpts;
波形捕获率高达30,000wfms/s;
触发类型标配:边沿触发、脉宽触发、欠幅触发、幅触发、斜率触发、视频触发;
双通道时基独立可调;
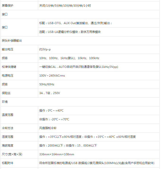
多种校准信号输出:10Hz、100Hz、1kHz(默认)、10kHz、100kHz;
无需连接任何线缆,一键接入校准信号;
波形记录器,大可录制15Mpts波形数据
内置5MHz DDS信号源
可选配逻辑分析仪模块、锂电池供电数字万用表模块;
8英寸TFT LCD,WVGA(800×480)
丰富的外围接口:USB OTG,Pass/Fail
产品特点:
电话:
QQ : 1393910386








