产品说明:
本品采用电导测试技术 可以方便 快捷 准确的测试汽车启动电池的冷启动电流能力及健康程度 有利于维修人员快速准确的判断电瓶的故障 减少检测时间 提高工作效率
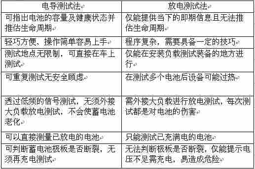
电导技术的优点
测试标准与测试范围:
电压范围:12V
范围CCA:100-800
电池范围:30AH-100AH
工作温度 :-18℃ 到 50℃
适用电池:12V起动型铅酸电池
语言版本:中文
特殊测试夹:双导体开尔文夹
外壳材料 :耐酸 ABS 塑料
主要功能:
1 》可以测试所有轿车的启动铅酸蓄电池 包括普通铅酸蓄电池 AGM平板电池 AGM卷绕电池 胶体电池等
2》 可以直接检测出坏格电池
3 》具有极性反接保护功能 夹子反接不会损坏测试仪 且不发热,无火花不会损坏电瓶或者伤害操作者身体
4 》可以直接测试亏电电池 无需先充满电再测试
5 》测试标准包括目前上绝大部分常用电池标准 如CCA BCI CA MCA JIS DIN IEC EN SAE GB 等
工作范围:
CCA 100---800
DIN 100---700
EN 100----800
IEC 100----700
SAE 100----800
GB 100----700
JIS 26A17--245H52
操作步骤:
1、将测试仪红黑夹子夹到被测电池上,红正黑负,测试仪显示屏会显示开机界面,按OK键往下继续(注意:被测电池电压低于6.0V以下则无法正常测试)。
2、按照测试仪提示,依次选择:
-输入标准选择:指电池的出厂标注标准,在电池的正上方或正前方可以看见,选择电池上标注的标准即可,如CCA、BCI、DIN等。
额定容量选择:指电池的出厂起动电流标准,在电池的正上方或正前方可以看见
关于内阻,对于同一个电池,内阻越小健康状态越好(短路除外),可以将内阻值做为电池性能一定的状态判断标准参考。
提示:
对于深亏电电池(如车辆长时间搁置、电池没有及时充电;车灯、车门忘记关闭使电池严重亏电不能启动车辆等),在实际检测过程中,也可能提示“请更换电池”,对于这样的电池请用户先咨询蓄电池厂家,按厂家提供的充电方法进行充电还原后,再进行测试。