宋兵兵
安科瑞电气股份有限公司,上海 嘉定 201801;
【摘要】文章主要介绍家用电动汽车的发展情况,以及充电桩的配置需求。对目前充电桩的配置条件进行分析,以适应未来电动汽车的发展。根据电动汽车充电桩的电气设计中*及地方的相关规范要求,对充电桩的设计原则、配电、照明、通信计量以及接地安全等内容进行分析、探讨。
【关键词】电动汽车充电桩;配电;住宅建筑;电气防火;短路
0、前言
根据电动汽车充电基础设施发展年度报告(2Ol6—2017),截至2Ol6年底,我国电动汽车保有量近百万辆,位居世界首位。发展电动汽车已经作为*战略,中央政府推出了一系列促进车辆、基础设施发展政策。2Ol7年我国公共类充电桩保有璧将达到3O万个,实现倍增。有安装条件的住宅类充电设施的配建率将达到8O%以上。在电动汽车产业迅速发展的带动下,充电基础设施的投入与建设也加快了脚步,住宅建筑应配置足够的电动汽车充电桩,才能满足电动汽车用户的出行需求。
1、*及地方规定
(1)*住房城乡建设部关于加强城市电动汽车充电设施规划建设工作的通知(建规[2Ol51199号),要求“新建住宅配建停车位应1oo%预留充电设施建设安装条件,新建的大于2万平方米的商场、宾馆、医院、办公楼等大型公共建筑配建停车场和社会公共停车场,其有充电设施的停车位应不少于停车位的1O%”
(2)广东省发展改革委关于印发《广东省电动汽车充电基础设施规划(2Ol6-2020年)》的通知规定,新建住宅小区停车位建设或预留安装充电设施接口的比例应达到1OO%。
(3)深圳市规划国土委关于《深圳市城市规划标准与准则》条文6.4_2l5条内容修订为“鼓励配建停车场设置充电桩,新建停车场应预留设置充电桩的条件。在新能源汽车推广期间,住宅类项目停车位充电桩比例不低于2O%,商业、工业类项目停车位充电桩配置比例不低于1O%,公共设施类项目停车位充电桩配置比例不低于2O%,公共停车场充电桩配置比例不低于1O%。”
2、充电桩类型
(1)充电桩按电流形式可以分为交流充电桩、直流充电桩、交/直流~体式充电桩。交流充电桩一般用于小型电动汽车等慢充设备,直流充电桩一般用于大型电动汽车等的快充设备。
(2)充电设备按安装方式可分为落地式和壁挂式等类型。按防护方式分为户内型和户外型。
(3)住宅建筑的充电桩一般设置于地下室车库,当车位靠墙时可采用壁挂式充电桩,电动汽车充电时不应妨碍区域内其它车辆的充电与通行。室外设置的充电桩应采用独立落地式,并设置安全的防护结构。
3、配电及照明
(1)根据充电桩生产商提供资料及市场调查情况,目前大部分家用电动汽车采用交流充电桩,充电功率为3.3KW或7KW,功率3.3kW的充电桩充满电时间约为15小时,功率7kW的充电桩充满电B,lfa3约为7小时。
(2)容量3kW以上的充电桩应采用放射式配电设计,控区域设置集中配电箱,向充电设备供电的断路器宜具有过载及短路保护功能,且宜设置剩余漏电保护装置。
(3)由于住宅建筑内的充电桩一般是单相交流220V的,配电设计时应按三相负荷平衡布置。充电桩的负荷相对比较大,应计入变压器容量中,负荷计算时根据充电桩数量选择需要系数。
(4)对于已建的住宅小区增加设电桩时,应对现有的变配电站过行容量校验,对配电装置进行校核。当不能满足用电要求时,应采取相应的改造措施,如更换并增加变压器容量,或增加变压器等。
(5)充电桩直接片区或防火分区集中设置,配电线路可利用线槽集中敷设电线,线槽的走向及布局应经济、合理并兼顾美观要求。充电桩的电缆电线应符合建筑等级要求,若充电设备建于类高层住宅的地下室时,应采用低烟无卤电缆电线。
(6)室内停车场设置充电设备操作区域的照度标准值要求不应低于100Ix,然而普通汽车库要求的照度值仅为50Ix,照明设计时应注意区别设计,对照度要求比较高的充电桩操作区域可以适当增加灯具的功率或数量。
4、通信计量
(1)充电桩采用低压计量,配电房供充电设备的低压出线回路处应设置独立计量。可以既满足当时供电局考核、计量要求,又能在新能源推广政策中符合电费优惠条件时,享受电价补贴优惠。
(2)充电桩的计量模块应包括电能表、计费管理系统、计费读写装置等,充电桩设备计费管理宜纳入至小区的物业管理系统,方便统一管理。
(3)计量表宜与充电桩一体化,并采用有复费率计量功能的仪表,可以有效的实现分段计费、分时计费,优化用电效率,采用不同时段的电价分开计费。其配置应符合《电表计量装置技术管理规程》要求。
(4)茌电动汽车充满电后,充电设备应自动断电,并发出停止充电指令及警报装置,充电桩获得停止充电的指令后,充电枪才能取下。
(5)充电桩直建立充电监控系统,充电桩的基本信息(功率、充电电表、故障等)可能通过通信网上传至该系统中,及时了解充电桩运行情况。
(6)充电桩现场应设置视频监控设备,接入小区视频安防监控系统,实时记录充电桩现场情况,防止意外情况发生。
5、防蓄接地安全
(1)充电桩的工作接地、保护接地直与建筑物防雷等接地共用接地装置,接地电阻要求不大于4欧姆。
(2)充电设备的金属外壳、支架、底座等金属构件均应与建筑物基础接地可靠连接。
(3)对于建在居民区内的室外充电桩,应设置直击雷防护装置,可设置在高大的建筑物或构筑物附近,利用建筑物的防雷装置更好地保护充电桩。当条件不具备或不满足时,应采取其它防直击雷措施,比如将充电桩设置放置在有金属骨架的雨棚内或设置接闪针防雷装置。
(4)充电桩配电箱应设黄SPD电涌保护器,根据防雷设计规范要求,住宅建筑室内充电桩配电箱选择第II类试验的SPD电涌保护器,室外充电桩配电箱选择第I类试验的SPD电涌保护器。
(5)设置在室外的充电桩及其配电箱,防护等级要求必须达到IP54以上,有条件时宜设置防雨罩或雨棚等措施。
6、安科瑞限流式保护器的介绍与选型
6.1限流式保护器的设计
电气防火限流式保护器可有效克服传统断路器、空气开关和监控设备存在的短路电流大、切断短路电流时间长、短路时产生的电弧火花大,以及使用寿命短等当弊端,发生短路故障时,能以微秒级速度快速限制短路电流以实现灭弧保护,从而能显著减少电气火灾事故,保障使用场所人员和财产的安全。
安科瑞ASCP200-1电气防火限流式保护器的主要元件是固态开关,不同于传统家用的空气开关(微断)。我们知道,传统空气开关的断开是一种机械运动过程,分断时间需要几十毫秒(一般30~50ms),带负载断开时通常伴随有电弧的产生。而固态开关的断开则是依靠半导体内部的载流子运动实现,分断时间微秒级,速度快,无电弧产生。
如图1所示,当发生短路故障时,传统空气开关在电流升至C点时才能动作,且无法瞬时切断电流,而固态开关则可以在电流升至B点时即瞬间切断短路电流。

图1短路故障前后电流与时间关系图
从流过电阻的电流热量公式Q=I2Rt,可以很容易看出,传统空气开关与固态开关在短路时所释放的能量差别可以达到数千倍之多。因此当装配限流式保护器的回路发生短路故障时,就可以避免电弧的产生,从而有效降低了电气火灾。
6.2 ASCP200-1功能特点
ASCP200-1型电气防火限流式保护器是单相限流式保护器,较大额定电流为63A。主要功能如下:
A)短路保护功能,线路发生短路故障时,能在150微秒内实现快速限流保护;
B)过载保护功能,线路持续过载时,保护器限流保护;
C)表内温保护功能,保护器内部器件工作温度过高时,保护器限流保护;
D)过/欠压保护功能,线路欠压或过压时,保护器告警或限流保护(可设);
E)电缆温度监测功能,被测线缆温度过报警设定值时,保护器告警或限流保护(可设);
F)漏电流监测功能,线路漏电过报警设定值时,保护器告警或限流保护(可设);
G)通讯功能,保护器配置1路RS485接口,1路2G无线通讯,可以将数据发送到安科瑞Acrel-6000安全云平台,或第三方监控软件或平台,从而实现远程监控。
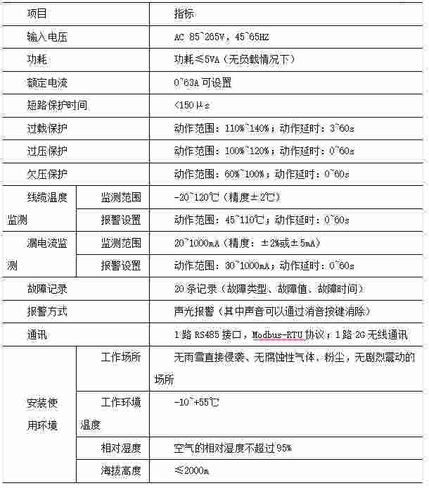
6.3 ASCP200-1技术参数

6.4应用方案图示
ASCP200-1型电气防火限流式保护器建议安装在入户开关下端,额定电流值根据入户开关的具体规格进行设置,典型应用示意图如图2所示:
图2 ASCP200-1家用防火解决方案安装示意图
6.5使用注意事项
在选用限流式保护器时,限流式保护器的设定的额定电流应该与其前上级的断路器的额定电流保持一致。例如,当限流式保护器输入端断路器的额定电流为32A时,应将限流式保护器的额定电流设置为32A。为保障限流式保护器的正常使用,严禁将其使用于与其前端断路器的额定电流不匹配的配电线路中。
ASCP200系列采用限流式保护器采用壁挂式安装,可以挂墙安装,也可以安装在箱体内,应确保安装场所无滴水、腐蚀性化学气体和沉淀物质,并注意环境温度和通风散热。
为确保可靠连接,接线时应按接线图进行,同时为了防止接头处接触电阻过大而导致局部过热,也避免因接触不良而导致保护器工作不正常,线头应采用合适大小的U形冷压头压接后,再插入保护器相应端子上并将螺钉拧紧压实。
保护器内部带有交流电,严禁非*人士擅自打开产品外壳。保护器在使用期间,若被保护线路发生短路或过载故障而被限流保护时,保护器仍处于带电状态,不允许随意碰触用电线路的金属部分。待检查线路,并排除故障后,长按保护器的复位按键约2秒钟,使保护器恢复正常运行时。
当保护器因温而发生限流保护时,则可能是因为负载电流过大,环境温度过高或通风散热不良等原因导致,可通过加强通风等措施,等保护器温度降下来后,再长按复位键,使保护器复位,恢复正常运行。
7、结语
汽车充电桩在新建的住宅小区已成为必须配套设施.电气设计中应合理安排充电桩及线槽等设备的布局、充分考虑安全配置要求,同时应采用节能、环保等设备材料。为居民提供一个舒适、高效、安全的电动汽车条件,进一步推动新能源汽车应用与发展。
参考文献
[1]周志敏,周爱华.电动汽车充电桩(站)设计与施工[M}.电力出版社2016
[2]《电动汽车交流充电桩技术条件》NB/T33002-2010.
[3]《电动汽车充电基础设施设计、施工及验收规范》SJG27-2015.
[4]吴家坤.住宅建筑电动汽车充电桩的电气设计.
[5]安科瑞企业微电网设计与应用手册,2020.06版.