





快速热裂解RoHS检测仪,是天瑞仪器精心打造,适用于2019年新版RoHS 2.0指令(EU 2015/863)中邻苯二甲酸酯4P(DIBP、DBP、BBP、DEHP)的快速筛查检测,是国产仪器中*符合IEC 62321国际标准的快速热裂解检测仪。该仪器工作原理为:裂解系统高温加热样品使其裂解,待测样品变成裂解气后,再由载气将其带入GC单元,经色谱柱分离,*通过FID检测器进行高精度定性定量分析。
应用领域
玩具、电子、食品、包装材料、医疗器械塑料、橡胶、粘合剂、纤维素、树脂、电缆等行业的塑化剂筛查检测。
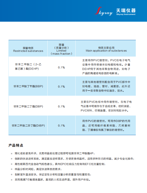
产品特点
简化或者避免环评,无需样品前处理过程即可检测邻苯二甲酸酯4P;
创新的快速进样系统,满足直接进样需求,方便更换样品杯,适用多种形态的样品,减少*化操作;
高性能第四代全自动气相色谱仪,具有EPC柱前压力控制和EFC柱流量控制;
样品分析时间短,满足快速筛查的需求;
裂解室升温速度快,保证定性分析和定量分析的重复性和重现性;
采用高清7寸触摸液晶屏,直观的人机互动界面,提升用户体验。
天瑞仪器股份有限公司是具有知识产权的高科技企业,注册资本46176万。旗下拥有天瑞环境技术有限公司,北京邦鑫伟业技术开发有限公司和深圳市天瑞仪器有限公司两家全资子公司以及厦门质谱控股公司。部位于风景秀丽的江苏省昆山市阳澄湖畔。公司从事光谱、色谱、质谱等分析测试仪器及其软件的研发、生产和销售。江苏天瑞仪器的发展得到了各级政府的大力支持与帮助,现任中共中央政治局常委、十二届人大常委会委员长张德江,现任中共中央政治局常委、政协第十二届委员会主席俞正声,时任中共中央政治局委员、国务副理回良玉等各级领导多次来访视察工作!
天瑞的工程师在做xrf环保rohs检测仪器的稳定性测试,只有经过48小时的稳定测试后,才可以发货。
一、新款ROHS测试仪出售、RoHS检测仪、卤素分析、XRF光谱仪线上直拍应用岭域(RoHS环保检测、CA65检测,EN71-3检测、镀层厚度检测、不锈钢、铜合金成份分析)
1、RoHS、无卤标准:Pb铅、Cd隔、Hg汞、PBBPBDE溴、 Cr铬、Cl氯;
2、RoHS2.0标准:Pb铅、Cd隔、Hg汞、PBBPBDE溴、 Cr铬、DEHP、DBP、BBP、DIBP
3、EN71标准:八大重金属-Pb铅、Cd隔、Hg汞、Cr铬、As砷、Se硒、Sb锑、Ba钡;
4、EN71新标准;重金属19项(测当中的15种元素);
5、镀层厚度:镀铜、镍、铬、银、金
6、不锈钢、铜材成份分析:铜、锌、镍、铅、锡、铁、铬、锰(硫S-铀U之间的元素)

