宋兵兵
安科瑞电气股份有限公司,上海 嘉定 201801;
摘要:2008年01月03日,北京市建委和市发改委公布了北京实施能源审计的部分北京市*机关办公建筑和大型公共建筑平均电耗、水耗。2011年江苏省住房和城乡建设厅颁布了苏建函科〔2011〕257号《关于加强机关办公建筑和大型公共建筑实施能耗监测工作的通知》要求加强机关办公建筑和大型公共建筑能耗监测管理,2015年3月,江苏省第十二届人民代表大会常务委员会第十五次会议通过《江苏省绿色建筑发展条例》,要求加强对建筑的分项计量数据采集和绿色评级,一系列政策文件显示*和地方政府对建筑能耗分项计量数据采集的重视。
关键词:多功能仪表;能耗监测系统;
1 引言
目前,我国已经是世界上的第二大能源生产国和消费国,统计显示,我国建筑能耗约占能耗的28%,在我国每年新建的20亿平方米建筑中,其中99%是高能耗建筑;而既有的建筑中,仅有4%采取了节能措施。大型公共建筑不但能耗密度高,而且能源浪费非常严重,具有巨大的节能空间,建筑节能的推广已经势在必行,节能降耗,计量先行。
2 设计依据
建筑能耗监测系统依照住房和城乡建设部制定的《*机关办公建筑和大型公共建筑能耗监测系统》设计和开发,设计依据充分、标准完善。
住房和城乡建设部技术要求
《*机关办公建筑和大型公共建筑能耗监测系统分项能耗数据采集技术导则》
《*机关办公建筑和大型公共建筑能耗监测系统分项能耗数据传输技术导则》
《*机关办公建筑和大型公共建筑能耗监测系统楼宇分项计量设计安装技术导则》
《*机关办公建筑和大型公共建筑能耗监测系统数据中心建设与维护技术导则》
《*机关办公建筑和大型公共建筑能耗监测系统建设、验收与运行管理规范》
《*机关办公建筑和大型公共建筑能耗监测系统软件开发指导说明书》
江苏省建筑用能监测工程技术方案
DGJ32/TJ111-2010 《公共建筑能耗监测系统技术规程》
苏建函科〔2011〕257号《关于加强机关办公建筑和大型公共建筑实施能耗监测工作的通知》
《江苏省绿色建筑发展条例》
4 设备选型
导轨式多功能仪表
功能:有功电度、电流、电压、有功功率、功率因素
精度等级:不低于0.5级
互感器精度:不低于0.5级
电气接口:RS-485
通信协议:MODBUS-RTU
安装位置:变电所出线回路
安装方式:导轨式
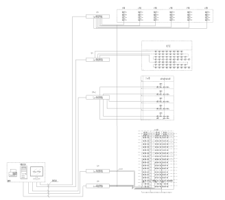
5 系统架构

本项目为德清宝湾国际电商物流港项目Acrel-5000能耗管理系统,实时采集数据,在各项目现场设置通讯采集并部署系统后台,通讯管理器通过现场通讯网络将数据传输至系统后台。实现该项目的能耗监控。
6 系统软件模块
综合能耗主界面

反映建筑物当年用能各分类能耗和折算为标准煤的综合能耗,并计算得到单位面积能耗;
建筑物中的能耗分类虽然较多,但是能通过表计计量的主要有电、水,界面下方显示这两类能耗的当日逐时用能曲线;
支路能耗主界面

显示当日和当月的用能峰值(电能对应*需量值)。显示当日用能、当月用能、当年用能与昨日同期用能、上月同期用能、上年同期用能的比较情况。蓝色带负号表示当前日期比以往同期能耗值低,红色字体说明当前日期过以往同期能耗值。以条形显示过去48小时、31天、12个月、3年的能耗情况。右上角显示过去15分钟曲线(电表显示功率曲线,流量表显示流速曲线),同时显示当前值与15分钟内的*值和*小值。
分项能耗统计

分项用能主要目的是用来统计对项目体的电能使用情况的安装照明插座和动力进行分项统计。
统计数据可导出至Excel;
区域能耗统计

按照区域进行能耗统计与显示。日分项用能同比分析图显示不同区域的当日与昨日能耗柱状图(蓝色柱表示,绿色柱表示昨日)。以饼图显示各区域过去31天的用能占比,以右侧堆积图和柱状图显示各区域过去31天的能耗趋势。
支路用能趋势统计

统计各配电回路某段时间内逐日、逐周、逐月、逐季、逐年用能。分类能耗支路分时段用能趋势分析。
用能同比分析

用来分析本期与去年同期的用电量对比。
数据可导出至Excel;
7 效果分析
根据德清宝湾国际电商物流港项目能耗系统运行效果分析,按照分类分项计量原则,建立典型能耗分析模型,能起到较好的能源管理和节能增效的目的。
建立建筑能耗计量体系,把脉建筑能耗,发现能耗黑幕,节能改造更有针对性,同时通过计量收费、绩效考核等管理措施巩固节能改造成果。
建立能耗区域和部门统计及公示,并进行能耗排名和考核。
建立用能管理,提高管理的自动化水平。
通过能耗监测系统提供的同环比分析数据量化节能改造成果,*的展现节能效果。
8 结束语
大型公共建筑面积不足城镇建筑面积的4%,但能耗却占城镇耗电量的22%,大型公共建筑单位面积年耗电量达到70~300KWh,为普通居民住宅的10~20倍。公共建筑是节能大户和节能重点,做好公共建筑办公大楼的节能工作,对促进和带动节能工作,实现节能减排目标具有重要意义。
参考文献:
[1].住房和城乡建设部技术要求
[2].DGJ32/TJ111-2010 《公共建筑能耗监测系统技术规程》
[3].苏建函科〔2011〕257号《关于加强机关办公建筑和大型公共建筑实施能耗监测工作的通知》
[4].《江苏省绿色建筑发展条例》
